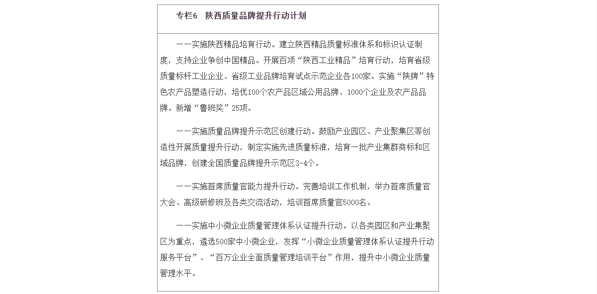
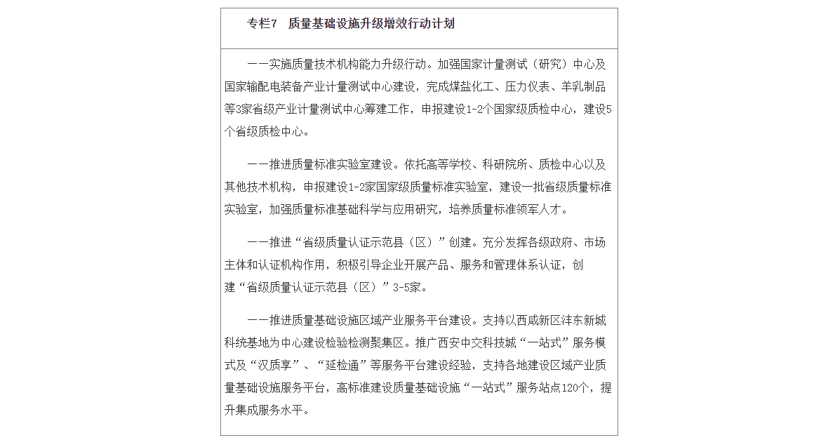
各市委、市政府,省委和省级国家机关各部门,各人民团体: 现将《陕西省关于贯彻落实〈质量强国建设纲要〉的实施意见》印发给你们,请结合实际认真贯彻落实。 中共陕西省委 陕西省关于贯彻落实《质量强国建设纲要》的实施意见 为贯彻落实《质量强国建设纲要》,全方位推进质量强省建设,结合我省实际,现制定如下实施意见。 一、总体要求 以习近平新时代中国特色社会主义思想为指导,深入学习贯彻党的二十大精神,认真贯彻落实习近平总书记关于质量工作的重要论述,全面贯彻党中央、国务院关于质量强国建设的决策部署,牢固树立质量第一意识,大力实施质量强国战略,为谱写陕西高质量发展新篇章奠定坚实质量基础。 到2025年,全省经济发展质效明显提升,产业质量竞争力持续增强,产品、工程、服务质量水平显著提升,品牌建设取得更大进展,质量基础设施更加现代高效,质量治理体系更加完善,质量强省建设取得明显成效。 到2035年,质量强省建设基础更加牢固,先进质量文化蔚然成风,质量总体水平进入全国第一梯队。 二、实施重点产业质量提升工程 (一)提高产业质量竞争力。推动“6+5+N”现代制造业质量升级,做大做强高端装备、电子信息、节能与新能源汽车、现代化工、新材料、生物医药6大支柱产业,推动冶金、建材、食品、轻工、纺织5大传统产业提质增效,推动云计算与大数据等新兴产业高起点发展。开展重点领域、重点企业能效提升达标行动,培育壮大质量竞争型产业,推动制造业高端化、智能化、绿色化发展,大力发展服务型制造。推进“3+X”农业品种培优、品质提升、品牌打造和标准化生产,推动果业、畜牧业、设施农业高质量发展,培育壮大一批“小木耳、大产业”式区域富民产业。深入推进现代服务业和先进制造业、能源化工、现代农业融合发展,培育一批深度融合型企业。 (二)强化产业链基础质量支撑力。针对全省制造业重点产业链中核心基础零部件(元器件)、工业基础软件、关键基础材料、先进基础工艺、产业技术基础等方面的薄弱环节开展攻关,实施一批“卡脖子”补短板项目。加强技术创新、标准研制、计量测试、检验检测、认证认可、知识产权、工业数据等产业基础能力建设,加快产业基础高级化进程。推进国家级知识产权保护中心建设,加强知识产权转化运用和保护。 (三)提升产业集群质量引领力。开展全省先进制造业集群建设行动,依托西咸新区、国家级开发区、陕西自贸试验区等,打造技术、质量、管理创新策源地,加快培育现代化工、绿色食品、新材料、电子信息、汽车等先进制造业集群。依托集群内骨干企业、科研院所、行业协会、产业联盟等相关主体,加快建立一批新型的、第三方的集群发展促进机构,推动国家级和省级技术标准创新基地、产业计量测试中心建设,构建质量管理协同、资源共享的质量发展良好生态。 (四)打造区域质量发展聚合力。深化质量强市建设,推动质量强县(市、区)、质量强业向纵深发展,争创质量强国建设标杆。推动全省各地依据区位禀赋、发展基础和资源环境承载能力,科学确定区域质量发展战略。提升关中地区协同创新发展水平,增强先进制造业质量竞争新优势。发挥榆林能源革命创新示范区引领作用,促进陕北地区能源化工产业转型升级。挖掘陕南地区绿色生态优势,打造全国优质生态产品供给基地,实现绿色循环发展。创建全域旅游示范省。积极融入新时代推进西部大开发形成新格局、黄河流域生态保护和高质量发展等重大战略,深化与其他省(区、市)战略合作,拓展区域质量发展合作空间。 三、实施产品质量提档升级工程 (五)提高农产品质量安全水平。强化农产品质量安全监管,加大监测力度,推行农产品质量安全追溯和承诺达标合格证制度,严格管控农产品农兽药残留超标问题,切实保障农产品质量安全。加强优质农产品生产基地建设,积极推进绿色食品、有机农产品等优质农产品认证登记,开展现代农业全产业链标准化试点示范,提升农业生产标准化水平。加快构建全程覆盖、运行高效的农产品食品安全监管体系,开展农产品质量安全县创建,探索推进“阳光农安”智慧监管,提升农产品食品全链条质量安全水平。 (六)提高食品质量安全水平。严格落实食品安全“四个最严”要求,狠抓“两个责任”落实,实行全主体、全品种、全链条监管。深入实施食品安全战略,推进食品安全放心工程建设攻坚行动,加快食品工业企业诚信体系建设。加快形成食品产业“一体两翼”发展格局,推动产业技术改造升级。完善食品安全标准体系,持续推进食品安全监管平台建设,鼓励食品生产企业建立实施危害分析和关键控制点体系,加强生产经营过程质量安全控制。 (七)提高药品质量安全水平。加强药品和疫苗全生命周期管理,持续深化药品医疗器械审评审批制度改革。健全完善以省级为重点、市级为骨干的药品检验检测体系,开展药品医疗器械检验检测机构能力达标活动。积极申报国家加强生物制品(疫苗)批签发能力建设项目,推进生物制品(疫苗)批签发实验室建设。加快推进化学原料药、中药技术研发和质量标准升级,满足公众对高质量药品的需求。 (八)提高消费品供给水平。实施消费品质量提升行动,加快升级消费品质量标准,提高研发设计与生产质量,推动消费品质量从生产端符合型向消费端适配型转变,促进增品种、提品质、创品牌。建立绿色产品消费促进制度。加快传统消费品迭代创新,推广个性化定制、柔性化生产,推动基于材料选配、工艺美学、用户体验的产品质量变革。加强产品前瞻性功能研发,扩大优质新型消费品供给,围绕新兴产业发展需求,不断推进机器人、无人机、智能家电等产品高端品质认证,以创新供给引领消费需求。增加老年人、儿童、残疾人等特殊群体的消费品供给,强化安全要求、功能适配、使用便利。深入实施内外贸产品“同线同标同质”工程。鼓励优质消费品进口,提高电子信息、农产品等重点行业出口商品品质。 (九)提高工业品质量水平。实施制造业设计能力提升专项行动,鼓励企业加强工业设计中心建设,培育认定一批工业设计中心,争创国家级工业设计研究院。强化应用导向的基础研究,强化复杂系统的功能、性能及可靠性一体化设计,提升重大技术装备制造能力和质量水平。鼓励企业加强重大技术装备检测能力建设,促进原创性技术和成套装备产业化。推动重大工程设备监理制度落实,保障重大设备质量安全与投资效益。加快传统装备智能化改造,大力发展高质量通用智能装备。实施质量可靠性提升计划,提高机械、电子、汽车等产品及其基础零部件、元器件可靠性水平,加快关键基础材料、关键零部件和装备研发,促进品质升级。 四、实施建设工程品质提升工程 (十)打造陕西建造升级版。开展品质示范工程创建活动。积极推进工程总承包,完善监理、造价等工程咨询服务技术标准,鼓励企业采取联合经营、并购重组等方式发展全过程工程咨询,强化特色文化要素在建筑工程设计中的运用,提供功能适用、经济合理、安全可靠、技术先进、环境协调的建筑设计产品。加强大数据、建筑信息模型(BIM)等新技术的集成与创新应用,推动建筑产业向工业化、数字化、智能化升级。探索建立涵盖科研、设计、生产加工、装配施工、运营维护等全产业链整合一体的智能建造产业体系。建立健全智能建造标准体系,充分发挥标准的基础性、引领性作用。坚持省级工法评审,推广应用先进工法,规范施工工艺,提升施工效率和质量。推广先进建造设备和全产业链智能建造方式,提升建设工程的质量和安全性能。加快推进绿色建筑创建行动,大型公共建筑、政府投资公益性建筑和新建民用建筑全面执行绿色标准,实行工程建设项目全生命周期内的绿色建造。 (十一)提高建筑材料质量水平。大力发展绿色建材,推进实施绿色建材产品认证制度,建立绿色建材采信应用数据库,鼓励在政府投资项目、重点项目、绿色建筑和生态城区等项目中率先采用绿色建材。研究出台装配式建筑施工质量安全监管要点,鼓励企业建立装配式建筑部品部件生产和施工安装全过程质量控制体系,推行装配式建筑部品部件驻厂监造。落实建材生产和供应单位终身责任,严格建材使用单位质量责任,强化影响结构强度和安全性、耐久性的关键建材全过程质量管理。加强建材质量监管,加大对外墙保温材料、水泥、电线电缆等重点建材产品质量监督抽查力度,建立健全缺陷建材产品响应处理、信息共享、部门协同处理和建材质量追溯机制。开展住宅、公共建筑等重点领域建材专项整治,促进从生产到施工全链条的建材行业质量提升。 (十二)强化工程质量保障。落实建设单位工程质量首要责任和勘察、设计、施工、监理单位主体责任,严格执行工程质量终身责任书面承诺制、永久性标牌制、质量信息档案等制度。落实建设项目法人责任制,督促建设单位严格履行基本建设程序,保证合理工期、造价和质量。推进工程质量管理标准化,完善工程质量管控及工程质量检测管理制度体系,强化检测企业的行为监管,提高信息化监管水平,提升建设工程全生命周期的质量管理水平。落实建设工程质量保修制度,加强运营维护管理。强化工程建设全链条质量监管,实施网格化监管,完善建筑工程质量安全监管信息平台建设,加大对重点企业、重点项目的监督抽查频次。加强省、市、县三级建筑施工质量安全监督机构建设,探索推行政府购买服务方式委托社会力量辅助工程质量监督检查。加强工程建设招投标过程行为监管,加大招投标事中事后监管查处力度。 五、实施服务品质提升工程 (十三)提高生产服务专业化水平。聚焦科技服务、软件和信息技术、现代物流、现代金融、商贸服务、会展服务、电子商务、设计服务等领域,实施数字赋能、融合发展、平台优化、品牌创建、主体培育“五大工程”。完善生产性服务业质量、标准、统计监测体系,加速生产性服务业的数字化、专业化、规模化、高端化发展,深入推进现代服务业和先进制造业融合发展,改造提升、培育引导和规划新建一批重点服务业集聚区,培育一批特色鲜明、市场信誉好的服务业区域品牌和企业品牌。大力发展以农业生产托管为主的农业社会化服务。加强重大装备、特种设备、耐用消费品的售后服务能力建设,提升安装、维修、保养质量水平。 (十四)促进生活服务品质升级。建立健全餐饮行业标准和服务规范,积极推进餐饮服务风险分级管理。开展家政服务业提质扩容“领跑者”行动试点,培育优质家政服务品牌。加快制定实施物业服务指导标准。实施陕西旅游服务品质提升行动,完善旅游服务质量评价体系,推动红色旅游与旅游演艺、乡村旅游、研学旅游、生态旅游等融合发展。提升面向居家生活、户外旅游等的应急救援服务能力。鼓励和规范道路定制客运、网约车、分时租赁、共享单车等新模式发展,提供“公共交通+定制出行+共享交通”多元出行服务。推动航空公司和机场全面建立旅客服务质量管理体系,支持西安咸阳国际机场打造中国最佳中转机场。广泛开展全民健身活动,组织体育健康行“五进”活动,加快全民健身设施建设,打造“一市一品牌、一县一特色”的群众体育赛事格局,推进国家公共体育场馆免费、低收费开放,加快构建更高水平的全民健身公共服务体系。促进网络购物、移动支付等新模式规范有序发展,鼓励超市、电商平台等零售业态多元化融合发展,打造新型消费体验中心,营造沉浸式智慧消费场景。 (十五)提升公共服务质量效率。围绕城乡居民生活便利化、品质化需要,基本建成“城市15分钟、农村1.5小时”的基本公共服务圈。推动更多高频政务服务事项一网通办、跨省通办、秒批秒办,持续深化“一件事一次办”改革,提升“秦务员”一体化政务服务平台服务能力。实施学前教育发展提升行动计划、义务教育薄弱环节改善与能力提升工作、县域普通高中发展提升计划,推动基础教育提质扩容、优质均衡发展;实施职业教育院校“双高计划”、“办学条件达标工程”,推动职业教育提质培优、增值赋能;实施“一流大学、一流学科”建设支持方案,推进我省高等教育特色一流发展。创新实施文化惠民工程,建设“陕西公共文化云”。加强陕西省公共就业线上服务平台、“秦云就业”服务平台建设和推广,强化公共就业服务。加强养老服务质量标准体系建设,建立健全养老机构分类管理和养老服务评估制度,支持建设连锁化、标准化的社区居家养老服务网络,鼓励支持可持续的互助性养老。健全医疗质量管理与控制体系,推动医疗质量持续改进,推进国家和省级区域医疗中心建设,实施县级医院服务能力提升工程,科学合理网格化布局紧密型城市医疗集团,推动紧密型县域医共体和网格化家庭医生签约服务全覆盖。完善突发公共卫生事件监测预警和响应处置机制,加强以省疾控中心为龙头的实验室检测网络体系建设,强化科技标准支撑和物资质量保障。持续推进口岸公共卫生核心能力建设,进一步提升防控传染病跨境传播能力。完善适老化、适儿化、无障碍建设标准体系,加强公共配套设施改造。 六、实施陕西质量品牌提升工程 (十六)提升全面质量管理水平。持续开展“卓越质量三秦行”活动,推进全省规模以上企业首席质量官制度全覆盖,引导企业实施以质取胜生产经营战略,开展质量管理数字化升级、质量标杆经验交流、质量管理体系认证、质量标准制定等活动,加强全员质量教育培训,大力推广卓越绩效模式、精益生产、能力成熟度模型等现代管理制度。推动全员、全要素、全过程、全数据的新型质量管理体系应用,构建数字化、智能化质量管控模式。引导中小企业实施技术改造、质量改进,加强品牌建设。 (十七)争创国内国际知名品牌。实施陕西精品培育行动,加强政府质量奖培育梯队建设,开展国家质量品牌提升示范区创建,发挥质量品牌示范带动作用,鼓励企业实施质量品牌战略,树立陕西制造、陕西建造新形象,提升“陕牌”农产品知名度,培育一批服务业知名品牌。动员企业积极参与“中国品牌价值评价”活动,支持第三方组织开展陕西品牌价值公益性评价活动。支持企业加强品牌保护和维权,依法严厉打击品牌仿冒、商标侵权等违法行为,为陕西优质品牌企业发展创造良好环境。持续办好“中国品牌日”系列活动,大力宣传、推介陕西优秀品牌。 七、实施质量基础设施升级增效工程 (十八)创新质量基础设施管理机制。建设全省统一的国家质量基础信息平台。加快构建陕西现代先进计量测试体系,推动实施以增强活力、提升能力、改善服务和促进资源优化共享为目标的计量技术机构体制机制创新。深化标准化改革,提高地方标准质量水平,培优培强市场自主制定标准,建设更加先进适用的标准体系。深化检验检测机构市场化改革,加快推进检验检测机构跨区域、跨行业整合,促进第三方检验检测机构健康发展,支持中小型检验检测机构“专精特新”发展。全面实施检验检测机构资质认定告知承诺制,优化技术评审方式,提升资质认定服务水平。加强检验检测认证机构监管,完善监督检查机制,探索建立部门联动监管机制,规范从业行为。开展质量基础设施运行监测和综合评价,优化质量技术服务机构管理。 (十九)加强质量基础设施能力建设。实施质量基础设施能力提升行动,建设与我省经济社会发展相适应、结构合理、布局优化、高效实用的质量基础设施。适应国际单位制量子化改革发展和数字化、扁平化量值传递溯源新要求,建立、改造、升级一批社会公用计量标准。打造科技成果标准转化平台,建立完善上合组织农业标准信息平台、中亚标准化信息服务平台。加快推动新一代信息技术、高端装备制造等支柱产业标准贯彻实施和人工智能、氢能、未来通讯技术、北斗应用等新兴未来产业标准研究应用,推动食品工业、石油(煤炭)化工、冶金钢铁、建筑建材、纺织服装等传统产业瞄准国际先进标准提高产品服务水平。逐步建立实施国土空间生态修复标准体系。支持传统领域检验检测机构开展技术创新,积极参与先进检验检测技术与装备研发。推动认证认可技术集成化发展。健全政府、行业、社会等多层面的认证采信机制,探索建立检验检测聚集区,打造检验检测认证知名品牌。鼓励社会各方共同参与质量基础设施建设。 (二十)提升质量基础设施服务效能。围绕科技创新、先进制造业、战略性新兴产业、传统产业、乡村振兴、生态环保等重点领域,开展质量基础设施助力行动,深化“计量服务中小企业行”活动、对标达标专项提升行动、小微企业质量管理体系认证提升行动和质量基础设施“一站式”服务,建设一批质量基础设施区域产业服务平台。 八、实施质量治理效能提升工程 (二十一)加强质量法治建设。宣传贯彻产品质量法,推进《陕西省反不正当竞争条例》、《陕西省标准化条例》、《陕西省质量检验机构管理条例》、《陕西省特种设备安全监察条例》等地方性法规制定修订工作,加强法治宣传教育。依法依规严厉打击制售假冒伪劣商品、侵犯知识产权、工程质量违法违规等行为,推动跨行业跨区域监管执法合作,深化行政执法与刑事司法衔接。落实西北五省(区)及新疆生产建设兵团、沿黄河流域九省(区)等知识产权保护合作机制,推进全省“一圈两区”执法协作。支持开展质量公益诉讼和集体诉讼,有效执行商品质量惩罚性赔偿制度。健全产品和服务质量担保与争议处理机制,推行第三方质量争议仲裁。 (二十二)健全质量政策制度。持续开展政府质量奖评选表彰,鼓励各地出台政策对质量管理先进、成绩显著的组织和个人实施激励。探索实施产品和服务质量分级,促进精准监管。落实强制性与自愿性相结合的质量披露制度,鼓励企业实施质量承诺和标准自我声明公开。推动完善需求引领、优质优价的采购制度,鼓励企业加大质量技术创新投入。健全覆盖质量、标准、品牌、专利等要素的融资增信体系,强化对质量改进、技术改造、设备更新的金融服务供给,加大对中小微企业质量创新的金融扶持力度。加强西安交通大学中国西部质量科学与技术研究院建设,支持我省高等院校加强质量相关学科建设和专业设置,完善质量专业技术技能人才职业培训制度和职称制度,着力培养质量专业技能型人才、科研人才、经营管理人才。建立完善省、市、县三级质量统计、分析、发布制度。 (二十三)优化质量监管效能。健全以“双随机、一公开”监管和“互联网+监管”为基本手段、以重点监管为补充、以信用监管为基础的新型监管机制。严格落实工业产品生产许可证和强制性认证制度要求,推行工业产品生产许可证行政审批“一次都不跑”服务模式和网上办理,强化事前事中事后全链条监管。对涉及人民群众身体健康和生命财产安全、公共安全、生态环境安全的产品以及重点服务领域,依法实施严格监管。制定消费品质量安全监管目录。加强工业品和消费品质量监督检查,推动实现生产流通、线上线下一体化抽查,探索建立全省联动抽查机制,对重点产品加大抽查力度,强化监督抽查结果处理。建立健全产品质量安全风险监控机制,完善产品伤害监测体系,落实产品质量安全事故强制报告制度。构建重点产品、重要消费品质量安全追溯体系,完善质量安全追溯标准,积极探索可复制、可推广的质量安全追溯模式。落实质量安全“沙盒监管”制度,为新产品新业态发展提供容错纠错空间。持续完善进出口商品质量安全风险预警和快速反应监管体系,加强质量安全风险信息共享和联合处置。深化网络交易经营者合规管理,建立健全上下联动、区域协同、部门协作的网络交易监管机制,推进线上线下一体化监管。 (二十四)推动质量社会共治。健全以法治为基础、政府为主导、社会各方参与的多元治理机制,强化基层治理、企业主责和行业自律。动员各行业、各地区及广大企业全面加强质量管理,支持群团组织、一线班组开展质量改进、质量创新、劳动技能竞赛等群众性质量活动。发挥行业协会商会、学会及消费者权益保护组织等的桥梁纽带作用,开展标准制定、品牌建设、质量管理等技术服务,推进行业质量诚信自律。开展放心消费创建活动,加强消费者权益保护。加强消费教育,引导消费者树立绿色健康安全消费理念,主动参与质量促进、社会监督等活动。发挥省级主流媒体宣传引导作用,传播先进质量理念和优秀实践成果,曝光制售假冒伪劣等违法行为。 (二十五)加强质量国际合作。积极参与质量国际合作交流,发挥中亚标准化(陕西)研究中心作用,加强上合组织农业标准信息平台建设,推进质量基础设施互联互通。围绕陕西自贸试验区建设,加快与区域全面经济伙伴关系协定(RCEP)和全面与进步跨太平洋伙伴关系协定(CPTPP)等高标准国际经贸规则衔接,积极参与中国标准外文版编译,加强“舱单归并”模式、中欧班列(西安)标准化,促进产品、服务、技术、标准“走出去”。 九、加强组织保障 (二十六)加强党的领导。坚持党对质量工作的全面领导,把党的领导贯彻到质量工作的各领域各方面各环节,确保党中央决策部署落地见效。建立健全质量强省建设统筹协调工作机制,强化部门协同、上下联动,整体有序推进质量强国战略实施。 (二十七)狠抓工作落实。各级各部门要将质量强国建设工作列入重要议事日程,围绕本实施意见提出的发展目标、重大工程、重点行动,明确任务分工、工作重点和保障措施,细化责任人和时间表。要将实施意见中的主要任务与国民经济和社会发展规划有效衔接、同步推进,促进产业、财政、金融、科技、贸易、环境、人才等方面政策与质量政策协同,加强经费保障,推进质量强省、强市、强县向纵深发展。 (二十八)加强宣传动员。要将学习宣传纲要作为一项重要任务抓实抓好,营造质量强省建设良好氛围。常态化开展“质量月”等活动,弘扬优秀质量文化,讲好陕西质量故事,塑造陕西质量良好形象。把质量强省建设纳入干部教育培训内容,推动形成党委和政府重视质量、企业追求质量、社会崇尚质量、人人关注质量的良好氛围。 (二十九)开展督察评估。建立健全中央质量督察整改落实工作机制,深化质量工作考核,将考核结果纳入各级党政领导班子和领导干部政绩考核内容。加大对考核优秀地区的宣传表彰,及时总结和复制推广各地质量发展经验做法。对纲要实施中作出突出贡献的单位和个人,按照国家有关规定予以表彰。建立纲要贯彻落实评估机制,加强跟踪分析和督促指导,重大事项及时向省委、省政府请示报告。
陕西省人民政府
2023年5月14日






